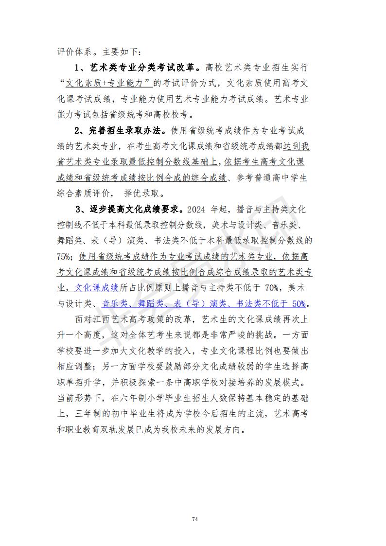
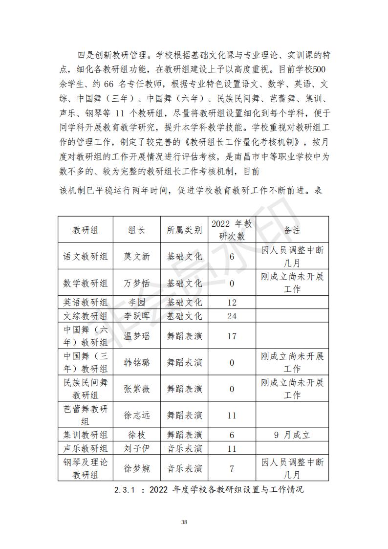
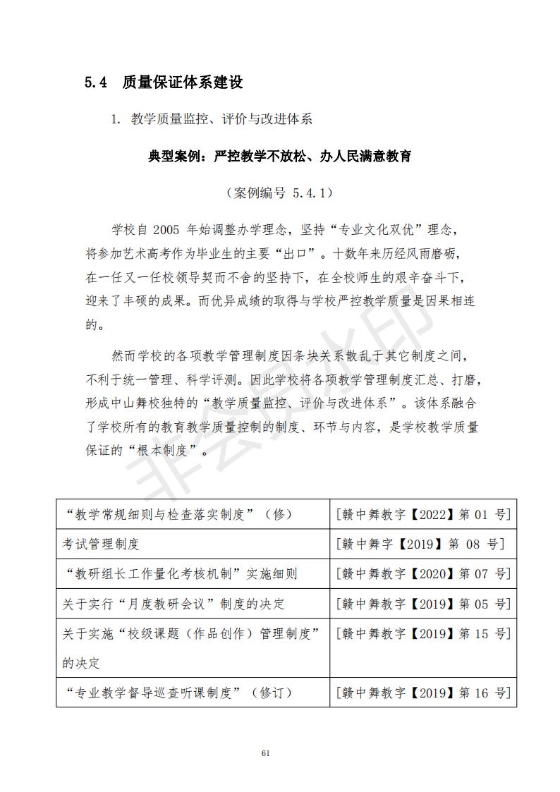
首页
学校介绍
学校概况
专业设置
学校领导
师资团队
校园导航
学校党建
党建活动
理论学习
党建制度
六大专业
中国舞
芭蕾舞
国标舞
流行舞
音乐
绘画
校园环境
师资团队
艺术资讯
新闻点击
艺苑风景
群星闪烁
综合报道
教改天地
学生习作
协作单位
历年成绩
官方视频
学校招生
联系我们
新闻中心
详细信息
您的当前位置:
首页
>>
新闻中心
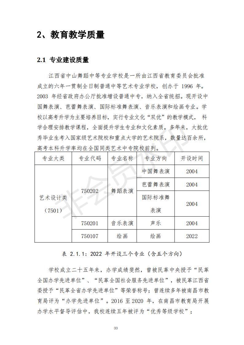
2022年江西省中山舞蹈中等专业学校 质量年度报告
发布日期:
2023-01-03
作者:
江西省中山舞蹈中等专业学校
点击:
1226
返回分类目录:
新闻中心
上一条
【月度督导】南昌市第十六区责任督学来校开展二月份月度常规检查
下一条
【喜报】热烈祝贺我校理事长胡恩雪当选第十三届江西省政协常委
报名预约扫码