首页
学校介绍
学校概况
专业设置
学校领导
师资团队
校园导航
学校党建
党建活动
理论学习
党建制度
六大专业
中国舞
芭蕾舞
国标舞
流行舞
音乐
绘画
校园环境
师资团队
艺术资讯
新闻点击
艺苑风景
群星闪烁
综合报道
教改天地
学生习作
协作单位
历年成绩
官方视频
学校招生
联系我们
新闻中心
详细信息
您的当前位置:
首页
>>
新闻中心
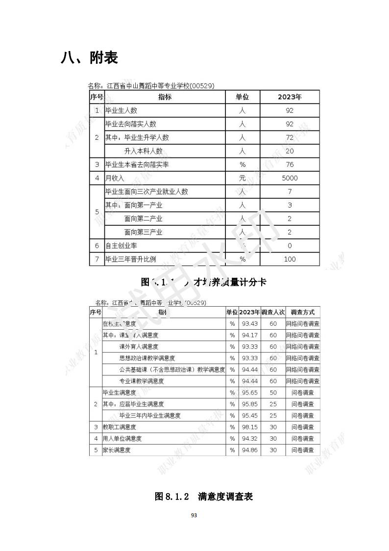
江西省中山舞蹈中等专业学校2023年度质量报告
发布日期:
2024-01-05
作者:
江西省中山舞蹈中等专业学校
点击:
1012
返回分类目录:
新闻中心
上一条
【消防安全教育】江西省中山舞蹈中等专业学校开展消防安全应急疏散演练活动
下一条
【月度督导】南昌市第十六区责任督学来校进行十一月份月度常规督导
报名预约扫码