








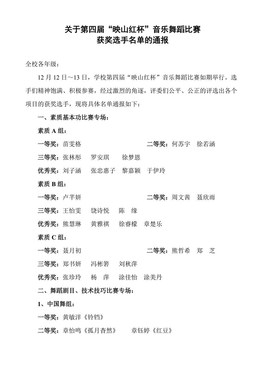
为活跃校园文化,促进专业学习,展现教学成果,挖掘艺术新苗,进一步丰富学生的校园文化生活,展示当代中专生的青春风采。12月12日~13日,我校第四届“映山红杯”音乐舞蹈比赛在校内如期举行。
12月12日上午9:00,比赛开幕式正式开始,全体校领导都来到了比赛现场,舞蹈和音乐教研组教师分别担任本次比赛评委。潘玲春校长做了精彩的致辞,评委老师代表舒甜甜和参赛选手代表黄敏洋也分别上台做了简短的发言。本次比赛共有三个专场,一是素质基本功专场,分为A组、B组和C组,参赛选手分别为初一、初二和初三年级学生。二是舞蹈剧目、技术技巧专场,分为单、双、三人舞比赛和技术技巧比赛两个环节进行。三是音乐专场,分为声乐曲目演唱和钢琴曲目弹奏两个比赛环节,并采取合成评分制,确定选手综合成绩。比赛现场灯光璀璨,座无虚席。形象生动的肢体语言,高难度的技巧动作,诠释出富活力的青春姿态。
开幕式结束后,进行的是初中年级的素质基本功专场,一组组参赛选手,跟随着评委老师的舞蹈动作口令,完成着一个个素质基本功组合动作,竖叉、横叉、扳后退、下腰抓脚……,你会惊异,你会怜惜,许多家长带着欣慰又疼惜的目光,拍下自己女儿的精彩瞬间。台下的家长们惊叹道:“这些小姑娘咋这么软?”。是啊,正所谓“台上一分钟,台下十年功”,简单的动作重复练,重复的动作用心练,这才有了那轻舞飞扬,璀璨夺目,令人惊叹的基本功。
第二天下午,进行的是音乐比赛专场,一曲曲青春活力的歌曲在学校实验剧场中回荡,让人陶醉在不同的意境中,令人回味无穷!当天下午,进行的是单、双、三人舞比赛和技术技巧展示,比赛现场更是精彩纷呈。热情洋溢的《铃铛少女》、婀娜多姿的《睡美人》、激情澎湃的《红色童年》、让人沉静的双人舞《镜中人》、美伦美奂的芭蕾三人舞《三大天鹅》和《四小天鹅》等。蒲扇的轻摇,双眉的颦蹙,长袖的飞扬,裙摆的旋转,轻捷的跳跃,指尖的微颤,让观众陶醉在舞蹈艺术的纯美世界里,忘却了世俗的人间烟火。
这只是一个小小的中专舞台,这里没有炫目的霓虹灯,这里没有馨香的鲜花,这里也没有雷鸣般的掌声,这里有的只是一位位看似纤弱却坚韧的女孩,看似简单却蕴含力与美的动作,看似平静却内心激动的观众,看似普通却终将闪耀舞台的明日新星!
举行这次比赛,是对我校全体师生2018年度专业教学成果的一次大检阅,是不断形成“以赛促教、以赛促学”局面的重要途径,更是我校师生积极贯彻落实十九大精神的重要举措。它不仅丰富了校园文化生活,而且强化了同学们的自我锻炼意识,锻炼了同学们的心理素质,增强了班级凝聚力,培养了集体荣誉感。在比赛过程中,各班同学精神饱满、动作有力、舞姿优美,充分体现了我校学生朝气蓬勃、青春飞扬的面貌,展示了我校学生拼搏进取、团结一致的精神。
为了迎接这次比赛,在寒冬腊月里,各年级同学都充分利用课后时间,加强训练强度,晚上十点多钟都还在舞房、琴房内苦练基本功,这种不怕苦、不怕累,积极上进的求学精神,值得点赞。在训练中同学们互相配合,团结协作,彼此增进了友谊,加深了感情。希望同学们把这份纯洁的友情长期保持下去,并让它成为自己人生中的一段珍贵记忆。这次活动,培养了同学们高尚的集体荣誉感,形成了坚强的班级凝聚力,这是一笔宝贵的精神财富。希望同学们用这笔精神财富建设好自己的班级,让班级更文明、更和谐!
比赛是我们学校教学实践和教学成果展示的一个重要组成部分。欢快的旋律、优美的舞姿,是我们学校一道亮丽的风景。在两天的比赛中,同学们顽强的毅力和拼搏的精神,充分展示了我校学生的朝气和活力。
希望同学们以本次比赛为契机,把这种精神面貌带到平时的训练中去,要继续发扬团结协作的集体主义精神,努力拼搏的奋斗精神,不服输、不放弃的执著精神,并把这种精神带到生活、学习中去。
让我们共同期待下一届“映山红杯”音乐舞蹈比赛的赛场上能呈现出更多的精彩!
报名预约扫码