首页
学校介绍
学校概况
专业设置
学校领导
师资团队
校园导航
学校党建
党建活动
理论学习
党建制度
六大专业
中国舞
芭蕾舞
国标舞
流行舞
音乐
绘画
校园环境
师资团队
艺术资讯
新闻点击
艺苑风景
群星闪烁
综合报道
教改天地
学生习作
协作单位
历年成绩
官方视频
学校招生
联系我们
艺术资讯
新闻点击
艺苑风景
群星闪烁
综合报道
教改天地
学生习作
协作单位
详细信息
您的当前位置:
首页
>>
艺术资讯
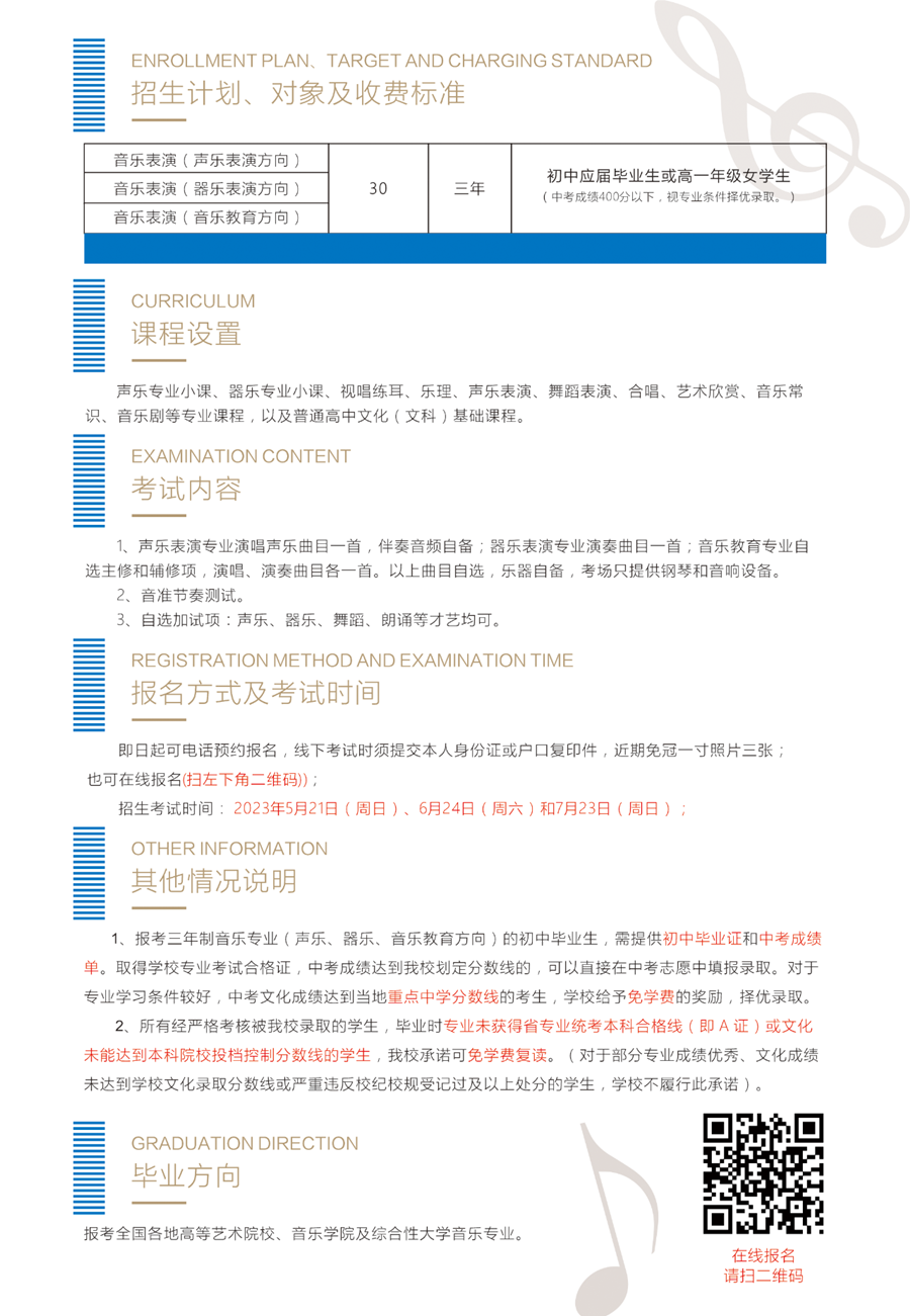
江西省中山舞蹈中等专业学校2023年音乐专业招生简章
发布日期:
2023-03-22
作者:
江西省中山舞蹈中等专业学校
点击:
1125
返回分类目录:
艺术资讯
上一条
我校开展3.23勤廉校园建设警示教育暨党支部书记师德师风警示教育党课活动
下一条
【公益课堂】乐春塑形师资大全课全国巡回师资班南昌站暨“飛天杯”全国少儿舞蹈大赛启动大会圆满结束
报名预约扫码